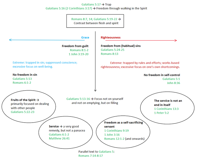
Freedom through walking in the Spirit
What is the condition of many Christians?
Galatians 5:17 – For the flesh lusteth against the Spirit, and the Spirit against the flesh: and these are contrary the one to the other: so that ye cannot do the things that ye would.
Remark: Christians often feel trapped rather than free.
What solution does Paul provide?
Galatians 5:16 – This I say then, Walk in the Spirit, and ye shall not fulfil the lust of the flesh.
2 Corinthians 3:17 – Now the Lord is that Spirit: and where the Spirit of the Lord is, there is liberty.
Remark: Paul makes it clear that “walking in the Spirit” gives freedom from the desires of the flesh and thus from the trap mentioned in Galatians 5:17.
What is the meaning of flesh and spirit?
Romans 8:7 – Because the carnal mind is enmity against God: for it is not subject to the law of God, neither indeed can be.
Romans 8:14 – For as many as are led by the Spirit of God, they are the sons of God.
Remark: See also Galatians 5:19–22. Paul uses two opposing terms here to create a clear contrast: On the one hand, there is human nature without God, dominated by sinful tendencies and pursuing fleeting desires. On the other hand, there is a life led by the Spirit of God, in which God’s will is paramount and the struggle against the flesh is consciously waged.
What does it mean to walk in the Spirit?
Romans 8:1-2 – There is therefore now no condemnation to them which are in Christ Jesus, who walk not after the flesh, but after the Spirit. For the law of the Spirit of life in Christ Jesus hath made me free from the law of sin and death.
1 John 3:19-20 – And hereby we know that we are of the truth, and shall assure our hearts before him. For if our heart condemn us, God is greater than our heart, and knoweth all things.
Remark: Walking in the Spirit means being in Christ—in His righteousness and security—and therefore not being condemned. On the one hand, this means not being condemned in judgment because we have accepted the sacrifice and vicarious role of Jesus Christ. On the other hand, it means not being constantly and vehemently condemned by our hearts and consciences, even though we are all sinners (Romans 3:23). Walking in the Spirit therefore means no longer being condemned and being free from guilt—even if that doesn’t mean sinlessness.
Does Paul speak of freedom in sin?
Galatians 5:13 – For, brethren, ye have been called unto liberty; only use not liberty for an occasion to the flesh, but by love serve one another.
Romans 6:1-2 – What shall we say then? Shall we continue in sin, that grace may abound? God forbid. How shall we, that are dead to sin, live any longer therein?
Remark: No, because freedom in sin is actually a form of bondage.
What else does it mean to walk in the Spirit?
Galatians 5:24-25 – And they that are Christ’s have crucified the flesh with the affections and lusts. If we live in the Spirit, let us also walk in the Spirit.
Romans 8:13 – For if ye live after the flesh, ye shall die: but if ye through the Spirit do mortify the deeds of the body, ye shall live.
Remark: The second meaning of “walking in the Spirit”—that is, being led by the Spirit—is to no longer be a slave to the flesh and sin. It is the freedom from the power of sin that Paul is speaking of here.
Does Paul speak of freedom in efforts against sin?
Galatians 5:1 – Stand fast therefore in the liberty wherewith Christ hath made us free, and be not entangled again with the yoke of bondage.
John 8:36 – If the Son therefore shall make you free, ye shall be free indeed.
Remark: True freedom from sin is not the same as freedom in one’s own efforts against sin. A godly life must not become an end in itself. Striving for self-control leads not to freedom, but to bondage. True freedom comes only from Christ. Both freedom in sin and an excessive fixation on self-control are ultimately expressions of selfishness!
Freedom from egoism
So how can one attain true freedom in spiritual walk?
Galatians 5:13-16 – For, brethren, ye have been called unto liberty; only use not liberty for an occasion to the flesh, but by love serve one another. For all the law is fulfilled in one word, even in this; Thou shalt love thy neighbour as thyself. But if ye bite and devour one another, take heed that ye be not consumed one of another. This I say then, Walk in the Spirit, and ye shall not fulfil the lust of the flesh.
Remark: The third meaning of “walking in the Spirit,” which leads to true freedom, is serving one another “by love.” True freedom is found not by those who selfishly seek the suppression of conscience or the equally selfish pursuit of self-control, but by those who answer Christ’s call to service. The focus, therefore, should not be on balancing grace and justice—for that turns the focus to one’s own self. One seeks to empty the vessel of guilt or one’s own sinfulness instead of filling it with something else: service to one’s fellow human being. If David had filled his time with service to his people, he might not have been tempted by the sight of Bathsheba on the balcony in the first place.
What fruits of the Spirit does walking in the Spirit lead to?
Galatians 5:22-23 – But the fruit of the Spirit is love, joy, peace, longsuffering, gentleness, goodness, faith, Meekness, temperance {self-control}: against such there is no law.
Remark: It’s worth noting that most—if not all—fruits of the Spirit primarily relate to relationships with others. Yet many Christians place the primary emphasis on self-control to achieve freedom—even though it’s mentioned last!
Are you automatically freed from sin simply by serving?
Galatians 6:1-2 – Brethren, if a man be overtaken in a fault, ye which are spiritual, restore such an one in the spirit of meekness; considering thyself, lest thou also be tempted. Bear ye one another’s burdens, and so fulfil the law of Christ.
Matthew 26:41 – Watch and pray, that ye enter not into temptation: the spirit indeed is willing, but the flesh is weak.
Remark: We should be vigilant and walk consciously so that we do not fall into temptation and fall. Nevertheless, service to our fellow human beings and brothers and sisters is also emphasized as a central focus in Galatians 6:1-2.
Do not service and freedom seem to be opposites?
1 Corinthians 9:19 – For though I be free from all men, yet have I made myself servant unto all, that I might gain the more.
1 John 3:16 – Hereby perceive we the love of God, because he laid down his life for us: and we ought to lay down our lives for the brethren.
Remark: Yes, paradoxically, it really seems to be true. In most cases, it’s not necessary for us to literally lay down our lives for others, because Christ has already done that (Mark 10:45). But we should fill our lives with service to others!
Romans 12:1-2 – I beseech you therefore, brethren, by the mercies of God, that ye present your bodies a living sacrifice, holy, acceptable unto God, which is your reasonable service. And be not conformed to this world: but be ye transformed by the renewing of your mind, that ye may prove what is that good, and acceptable, and perfect, will of God.
Remark: Romans 12 speaks of service—first to God, then also within the church (from verse 3 onward). Committing oneself to God’s work is true freedom. See also Psalm 119:45.
Can service also be misunderstood?
1 Corinthians 13:3 – And though I bestow all my goods to feed the poor, and though I give my body to be burned, and have not charity {love}, it profiteth me nothing.
1 Peter 5:2 – Feed the flock of God which is among you, taking the oversight thereof, not by constraint, but willingly; not for filthy lucre, but of a ready mind …Remark: Service must not be an end in itself and should be done with a correct, God-centered motivation.
Visual summary



Leave a Reply